设为首页 加入收藏

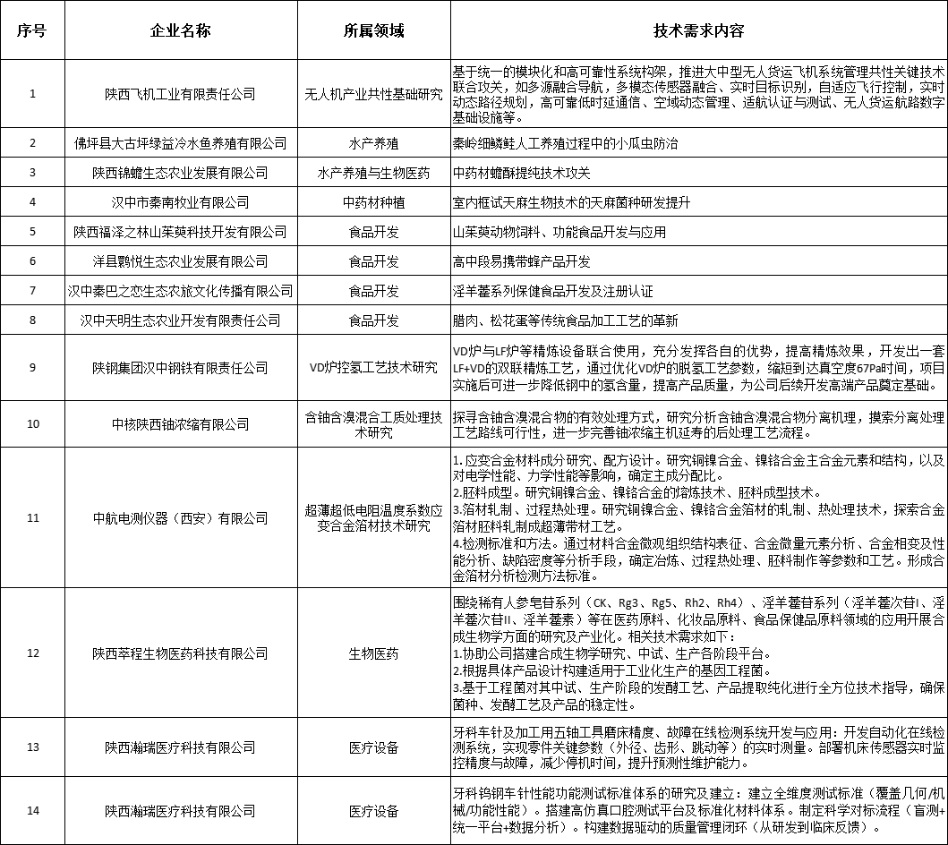
技术需求速递|汉中市企业技术难题,等你来解!

发布日期:2025-10-17 来源:西安生产力促进中心

为促进跨区域科技成果与资源协同创新,现面向社会公开征集汉中市企业技术创新需求的解决方案。


本次征集旨在搭建产学研合作桥梁,推动先进适用技术对接落地,助力产业转型升级。具备相关技术研发能力与解决方案的高等院校、科研机构、企业及创新团队,请直接联系我们。


☎️联系电话:029-82401791